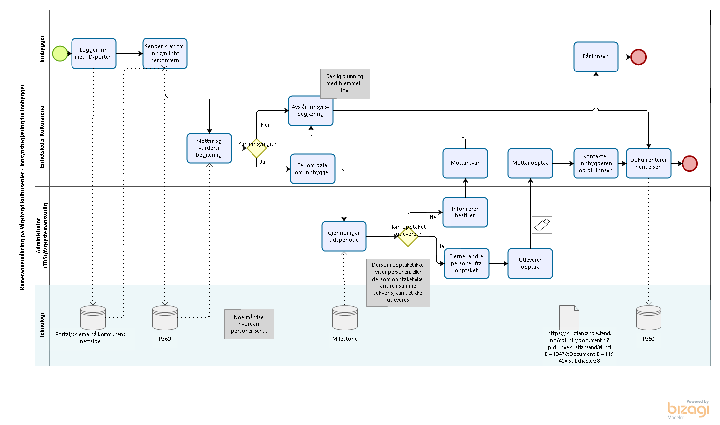
Kameraovervåking - Innsynsbegjæring fra innbygger - flytskjema
v. 1.0
| Forfatter: |
Are Skahjem (Leder)
Linda Salvesen (Spesialsaksbehandler)
|
| Godkjent av: |
Are Skahjem (Leder)
Pål Magne Steinsland (Leder/virksomhetsleder)
|
| Dokumentadministrator: |
Linda Salvesen (Spesialsaksbehandler) |
| Dokument-ID: |
18108 |
| Gyldig fra: |
25.06.2025 |
| Revisjonsfrist: |
24.06.2030 |